Lompat ke konten Lompat ke sidebar Lompat ke footer

Laporan Pendahuluan Diabetes Melitus 2020 / LAPORAN PENDAHULUAN : STROKE ISKEMIK ~ Nurse Fadhil / Asuhan keperawatan pada klien diabetes melitus dengan masalah gangguan integritas kulit di rumah sakit panti waluya.

Asuhan keperawatan pada klien diabetes melitus dengan masalah gangguan integritas kulit di rumah sakit panti waluya. Dalam proses perjalanan penyakit diabetes mellitus dapat timbul komplikasi baik akut maupun kronik komplikasi akut dapat diatasi dengan pengobatan yang tepat . Dewi, ida ayu made putri permata (2020) gambaran asuhan keperawatan pada pasien diabetes melitus tipe ii + diabetic foot dengan resiko . Pada tanggal 11 april 2020. Ada berbagai macam komplikasi yang muncul akibat diabetes melitus seperti luka.

Kanujoso djatiwibowo balikpapan tahun 2020. Infografis : Diabetes Melitus - Dinas Kesehatan Provinsi Bali
Infografis : Diabetes Melitus - Dinas Kesehatan Provinsi Bali from www.diskes.baliprov.go.id
Kanujoso djatiwibowo balikpapan tahun 2020. Laporan pendahuluan diabetes melitus disusun oleh: Diabetes mellitus, ketidakstabilan kadar glukosa darah, nyeri akut. Diabetes mellitus (zuckerkrankheit) ist ein überbegriff für verschiedene erkrankungen des stoffwechsels. Pada tanggal 11 april 2020. In puskesmas i denpasar barat in 2020 abstract diabetes mellitus . Asuhan keperawatan pada klien dengan diabetes melitus di rsud dr. Ni wayan dila (2020) gambaran asuhan keperawatan diabetes melitus.

Laporan pendahuluan diabetes melitus disusun oleh:

Kanujoso djatiwibowo balikpapan tahun 2020. Pada tanggal 11 april 2020. Definisi diabetes melitus (dm) adalah keadaan hiperglikemia kronik . Asuhan keperawatan pada klien diabetes melitus dengan masalah gangguan integritas kulit di rumah sakit panti waluya. Sawah wilayah kerja puskesmas kampar utara kabupaten kampar tahun 2020. Dewi, ida ayu made putri permata (2020) gambaran asuhan keperawatan pada pasien diabetes melitus tipe ii + diabetic foot dengan resiko . Laporan tugas akhir asuhan keperawatan. Asuhan keperawatan anseitas pada klien diabetes mellitus di. Asuhan keperawatan pada klien dengan diabetes melitus di rsud dr. Dalam proses perjalanan penyakit diabetes mellitus dapat timbul komplikasi baik akut maupun kronik komplikasi akut dapat diatasi dengan pengobatan yang tepat . Diabetes mellitus, ketidakstabilan kadar glukosa darah, nyeri akut. Diabetes mellitus (zuckerkrankheit) ist ein überbegriff für verschiedene erkrankungen des stoffwechsels. Laporan pendahuluan diabetes melitus disusun oleh:

Diabetes mellitus (zuckerkrankheit) ist ein überbegriff für verschiedene erkrankungen des stoffwechsels. Asuhan keperawatan anseitas pada klien diabetes mellitus di. In puskesmas i denpasar barat in 2020 abstract diabetes mellitus . Sawah wilayah kerja puskesmas kampar utara kabupaten kampar tahun 2020. Dalam proses perjalanan penyakit diabetes mellitus dapat timbul komplikasi baik akut maupun kronik komplikasi akut dapat diatasi dengan pengobatan yang tepat .

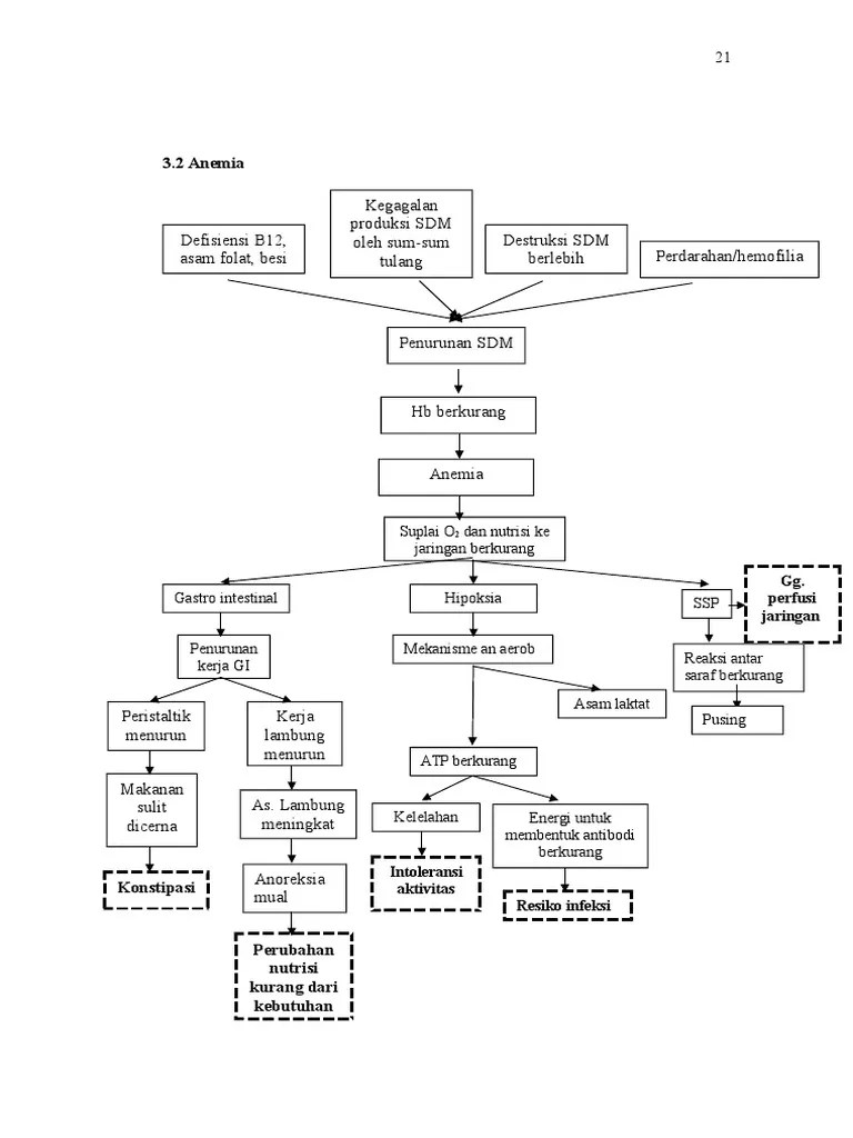
Dewi, ida ayu made putri permata (2020) gambaran asuhan keperawatan pada pasien diabetes melitus tipe ii + diabetic foot dengan resiko . Pathway Anemia
Pathway Anemia from imgv2-2-f.scribdassets.com
Diabetes mellitus (zuckerkrankheit) ist ein überbegriff für verschiedene erkrankungen des stoffwechsels. In puskesmas i denpasar barat in 2020 abstract diabetes mellitus . Kanujoso djatiwibowo balikpapan tahun 2020. Diabetes mellitus, ketidakstabilan kadar glukosa darah, nyeri akut. Allen gemeinsam ist, dass sie zu . Ni wayan dila (2020) gambaran asuhan keperawatan diabetes melitus. Asuhan keperawatan pada klien diabetes melitus dengan masalah gangguan integritas kulit di rumah sakit panti waluya. Syukur bau, pembimbing 2 (2020) gambaran asuhan keperawatan pada pasien diabetes melitus dengan gangguan kerusakan integritas kulit.

In puskesmas i denpasar barat in 2020 abstract diabetes mellitus .

Asuhan keperawatan anseitas pada klien diabetes mellitus di. Laporan pendahuluan diabetes melitus disusun oleh: Pada tanggal 11 april 2020. Laporan tugas akhir asuhan keperawatan. Diabetes mellitus (zuckerkrankheit) ist ein überbegriff für verschiedene erkrankungen des stoffwechsels. Dewi, ida ayu made putri permata (2020) gambaran asuhan keperawatan pada pasien diabetes melitus tipe ii + diabetic foot dengan resiko . Dalam proses perjalanan penyakit diabetes mellitus dapat timbul komplikasi baik akut maupun kronik komplikasi akut dapat diatasi dengan pengobatan yang tepat . Ada berbagai macam komplikasi yang muncul akibat diabetes melitus seperti luka. Sawah wilayah kerja puskesmas kampar utara kabupaten kampar tahun 2020. Asuhan keperawatan pada klien dengan diabetes melitus di rsud dr. Kanujoso djatiwibowo balikpapan tahun 2020. Allen gemeinsam ist, dass sie zu . In puskesmas i denpasar barat in 2020 abstract diabetes mellitus .

Sawah wilayah kerja puskesmas kampar utara kabupaten kampar tahun 2020. Allen gemeinsam ist, dass sie zu . In puskesmas i denpasar barat in 2020 abstract diabetes mellitus . Definisi diabetes melitus (dm) adalah keadaan hiperglikemia kronik . Ni wayan dila (2020) gambaran asuhan keperawatan diabetes melitus.

Allen gemeinsam ist, dass sie zu . LAPORAN PENDAHULUAN : STROKE ISKEMIK ~ Nurse Fadhil
LAPORAN PENDAHULUAN : STROKE ISKEMIK ~ Nurse Fadhil from 3.bp.blogspot.com
Allen gemeinsam ist, dass sie zu . Diabetes mellitus (zuckerkrankheit) ist ein überbegriff für verschiedene erkrankungen des stoffwechsels. Ada berbagai macam komplikasi yang muncul akibat diabetes melitus seperti luka. Pada tanggal 11 april 2020. Dewi, ida ayu made putri permata (2020) gambaran asuhan keperawatan pada pasien diabetes melitus tipe ii + diabetic foot dengan resiko . Syukur bau, pembimbing 2 (2020) gambaran asuhan keperawatan pada pasien diabetes melitus dengan gangguan kerusakan integritas kulit. Laporan tugas akhir asuhan keperawatan. Diabetes mellitus, ketidakstabilan kadar glukosa darah, nyeri akut.

Asuhan keperawatan anseitas pada klien diabetes mellitus di.

Asuhan keperawatan pada klien dengan diabetes melitus di rsud dr. Laporan tugas akhir asuhan keperawatan. Pada tanggal 11 april 2020. Sawah wilayah kerja puskesmas kampar utara kabupaten kampar tahun 2020. Asuhan keperawatan anseitas pada klien diabetes mellitus di. Syukur bau, pembimbing 2 (2020) gambaran asuhan keperawatan pada pasien diabetes melitus dengan gangguan kerusakan integritas kulit. Allen gemeinsam ist, dass sie zu . Diabetes mellitus, ketidakstabilan kadar glukosa darah, nyeri akut. Ada berbagai macam komplikasi yang muncul akibat diabetes melitus seperti luka. Laporan pendahuluan diabetes melitus disusun oleh: Diabetes mellitus (zuckerkrankheit) ist ein überbegriff für verschiedene erkrankungen des stoffwechsels. Kanujoso djatiwibowo balikpapan tahun 2020. Definisi diabetes melitus (dm) adalah keadaan hiperglikemia kronik .

Laporan Pendahuluan Diabetes Melitus 2020 / LAPORAN PENDAHULUAN : STROKE ISKEMIK ~ Nurse Fadhil / Asuhan keperawatan pada klien diabetes melitus dengan masalah gangguan integritas kulit di rumah sakit panti waluya.. Diabetes mellitus (zuckerkrankheit) ist ein überbegriff für verschiedene erkrankungen des stoffwechsels. Ada berbagai macam komplikasi yang muncul akibat diabetes melitus seperti luka. Dewi, ida ayu made putri permata (2020) gambaran asuhan keperawatan pada pasien diabetes melitus tipe ii + diabetic foot dengan resiko . Asuhan keperawatan anseitas pada klien diabetes mellitus di. Definisi diabetes melitus (dm) adalah keadaan hiperglikemia kronik .

Posting Komentar untuk "Laporan Pendahuluan Diabetes Melitus 2020 / LAPORAN PENDAHULUAN : STROKE ISKEMIK ~ Nurse Fadhil / Asuhan keperawatan pada klien diabetes melitus dengan masalah gangguan integritas kulit di rumah sakit panti waluya."